|
2月28日,国联水产发布了招募社区合伙人的消息,点亮上市企业合伙人勋章,力推国联天猫销冠产品。在2月中旬疫情肆虐时期,国联水产已经在湛江开展本地社区团购试水。这是中国水产首个挺进社区团的巨头,也是中国水产拥抱社交新零售的第一个案例。
疫情之下,各类消费品巨头纷纷挺进社区团购。双汇发展以熟食品类进军社区团,思念、三全、安井以冻品为主进军社区团,挺进万亿级的社区生鲜消费大赛道。巨头挺进社区团,不仅仅是应对疫情下的营销促动,更是精耕500多座城市、2000多个县城的“下沉”之战。2020年的社区团购不再是互联网平台、生鲜新零售中小玩家的“靶场”或“训练场”,而是产业链、供应链巨头的线上线下深度融合、深度参与的新战场,新赛道。
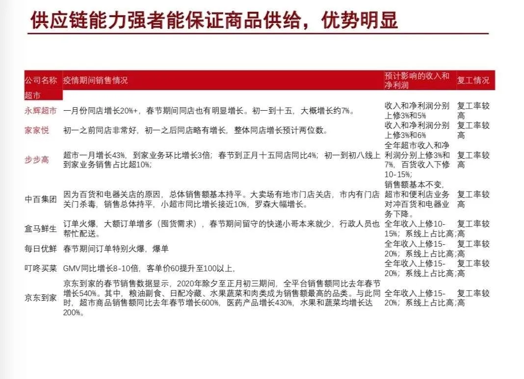
疫情催生的生鲜消费大爆发,引发了像叮咚买菜、每日优鲜、朴朴超市这样的前置型生鲜平台5-10倍的增长;多点、盒马,月度活跃用户、新增用户每天都在增加,一二三四线城市的前置仓型生鲜或到家业务,拉新成本极低。因此,各种业态发展生鲜到家成为必然趋势。 国内消费者对于生鲜SKU需求量是非常大的,超越了欧美。欧美更多吃肉食,产品基本上是标准化的半成品;中国人喜欢吃很多的蔬菜、炒菜,各地的口味需求不同,所以供给和需求都是分散化、碎片化的,这是生鲜大需求的土壤,也是生鲜供应链重构、升级的基础。疫情催生的到家需求,推动了各种模式、各种形式的社区零售增长,也带动了巨头挺进末端的战略冲动,同时也暴露了现有社区团购主流模式在产品、供应链、运营效率层面的缺陷。 供应链能力是考量生鲜新零售的核心能力。疫情之前的社区团购有三大类:第一类,以社区团购为主商业模式,比如十荟团、食享会、兴盛优选等,这些平台前期主要靠烧钱、圈地、整合来扩大自身的实力与影响力;第二类,被挑动欲望的电商巨头平台,如京东、拼多多、每日优鲜以及苏宁生鲜等,以全品类、全场景、大平台的优势介入战局,有可能成为终极玩家;第三类,区域商超龙头的社区团购平台,如家家悦、步步高等等。大大小小的社区团购平台,考验其运营效率的无非是客单价、损耗率及供应链水平。当上游产业链巨头加入战团,社区团购的类型将更加丰富,品类更加多样,专业供应链成为新社区团购的致胜武器。可以预期的是,从今年开始,社区团将朝向专业化、精细化、多元化的方向演进。 中国生鲜最难啃的骨头是什么?中国唯一没被互联网各路平台颠覆攻陷的是哪个行业?是水产。水产的产业链环节多,产品品类多,产品形态多,季节性明显,损耗率大,产品标准化程度低,供应链长短不一。每一个品类,每一款产品,每一个供应环节,都考验运营者的供应链能力。因此成为难啃的骨头,成为难以被颠覆、被攻陷的产业。
国联水产近年在内销的飞速成长,在虾品类市场,建立起了绝对的产品优势、销量优势与供应链优势。刚刚出炉的国联水产(300094)年报显示:2019年度国联水产重点拓展国内市场,加快美国以外的国际市场开拓,强化全球供应链能力,积极开发小龙虾等大单品,稳固与战略客户的合作关系。在国内市场,依托成熟的覆盖全渠道的销售网络,公司强化市场营销,推行“精品战略”和“品牌战略”,坚定推进渠道下沉,完善“八大区八大仓”建设,实现了国内收入和整体收入的双增长。2019年公司实现国内收入303,836.12万元,同比增长85.21%,国内收入占比首次超过国外占比,达到54.02%。全年营收56.24亿元,同比增长18.71%。 国联市场的虾品类,一直都电商平台的品类第一,已经拥有百万级的C端用户群体。线上平台的C端产品、用户、销量的持续增长与积淀,为国联水产的数字化营销,提供了前驱拉动力;线下全国八大战区,八大前置仓的布局与架设,全国商超市场的产品覆盖,为发力水产生鲜新零售提供了供应链的保障。在全渠道战略的布局下,国联水产的产品能力与供应链优势,正在赋能线上线下的细分市场。从这个层面看,国联水产挺进社区团购,是大势所趋,水到渠成。一个百亿级的水产生鲜新赛道,正在国联水产这次挺进社区新零售的动作中呈现。
疫情让生鲜新零售加快进化。从线下到线上,线上线下一体化的以数据驱动用户体验的业态将百花齐放百家争鸣。因此,“简单高效、方便快捷”的水产品类将打开巨大的需求之门,从而倒逼生鲜平台和上游供应商、供应链加快打破边界,进入快速融合的新节奏。在这场进化中,具备先天优势的,是具备全渠道能力的巨头。全渠道能力将成为生鲜新零售的核心护城河。
新零售和传统零售模式的本质区别在于:传统零售是“人找货”,新零售是“货找人”。用以终为始的角度来看,实现“货找人”,就需要依托全渠道、全供应链的能力,构建全新的零售基础设施,布局全业态,对接新市场。疫情过后,如果你的货还在池塘里,冻库里;还在焦虑业务拓展的瓶颈怎么突破时,那么无论多么热闹的社区团购,生鲜新零售,你都很难实现有效的链接与对接。 疫情是放大器,加速器,同时也是绞肉机。在祝贺国联水产挺进社区团的同时,也期待更多的水产企业,融入生鲜新零售,走进新赛道。 |














