|
细分并做精做深做透是医生集团的命脉,为更多有需求的人提供专业、规范、系统的服务,将是这一行业的发展趋势。在国内600余家医生集团纷纷成立的背景下,谁能走的更长远,谁又能成为独角兽?
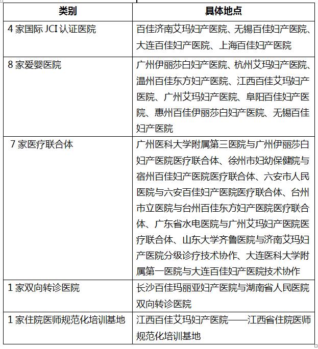
冰冻三尺非一日之寒,在医生领域更是如此。虽然医生集团是发展趋势,也面临着巨大需求,但并非一些专业医生组合在一起,就成了医生集团。在当前人们对医生集团尚未有太多认知的前提下,修炼内功、做好品牌成为当务之急。今天就给大家介绍一个妇产领域的医生集团——百佳医生集团,他们究竟有怎样的发展路径呢? 深耕20余城 服务数万妇婴 作为百佳医生集团联合创始人、总裁,张运平深知发展模式的重要性,在创立之初,百佳医生集团就想好自己的发展道路:以百佳妇婴医疗连锁机构为着陆点,与其建立紧密合作。 据了解,百佳妇婴医疗专业连锁机构致力于妇婴医疗机构建设、管理、运营等妇婴健康服务产业,本着“倡导绿色孕育、提高人口质量、追求至上品质、呵护妇婴健康”的核心价值观,铸就“专注医疗安全,专业精益求精,专心人文关怀,专致客户体验”的品牌价值,致力为女性提供全生命周期医疗健康照护。目前成功投资与管理运营的妇婴医疗专业连锁机构已经覆盖长三角、长江中三角、珠三角、渤海湾等区域。 百佳妇婴医疗专业连锁机构母公司百佳妇婴健康产业控股集团旗下有4家国际JCI认证医院,8家爱婴医院,7家医疗联合体,1家双向转诊医院,1家住院医师规范化培训基地,已经遍布全国20余座城市,让专业的服务造福更多人,目前每年服务数万妇婴人群。
高起点 独角兽造福人民 医生集团想做好,需要在专业深度、人才团队、发展模式等方面有着强大的优势:百佳医生集团分设产科、妇科、新生儿科、麻醉科、超声科五大分支,覆盖大围产相关临床学科;与百佳妇婴医疗连锁机构深度合作,并按地理区域划分大粤湾区、江浙沪、中部、北部四大片区,广泛吸纳当地体制内外的著名专家及学科带头人,与当地知名专家一起开展工作,建设“人才雁阵”,提高医疗质量,保证医疗安全;在技术、社会需求共同推动下,互联网医疗应运而生,百佳医生集团通过互联网+医疗及实体医疗两种运作模式双管齐下,围绕大围产,积极拓展相关专科领域,与国内外知名专家建立深度合作,线上、线下联动发展,致力于为医生提供舒心的合作平台,为医疗机构提供专业的人才及管理合作,为广大妇婴人群提供高品质、便捷的医疗服务,为社会妇婴健康事业发展贡献力量。
百佳医生集团从聚合医生、对接机构到服务人群再到履行社会责任,具有持续的发展后劲。这与其带头人理念密不可分。百佳医生集团带头人张运平是主任医师,教授,硕士生导师,从事妇产科及妇幼保健工作近30年,现任中国非公立医疗机构协会妇产科专业委员会副会长、秘书长;北京医师学会围产保健分会副主任委员;北京优生优育协会副秘书长;第九届中国医师奖获得者;中国计划生育杂志、中国妇幼保健等杂志编委。 中国大陆的医生集团执业模式刚刚起步,未来10年将会有超过100万以上的医生采用这个模式执业。张运平说, 我们要做好医生的娘家,为他们搭建好平台,设计好制度,提供好服务,做好后勤保障,共同打造有责任的专业医生集团品牌,成为行业独角兽,引领行业规范发展。当然我们希望行业有更多独角兽,为更多人带来健康、美好生活。
国务院印发的《“健康中国2030”规划纲要》明确指出,创新医务人员使用、流动与服务提供模式,积极探索医师自由执业、医师个体与医疗机构签约服务或组建医生集团。“医生集团发展虽然刚刚开始,但更要具备国际视野和人文关怀,高起点设计,在规范中真正壮大,这才能实现可持续发展。”张运平说。 |













